抗战经典战役之阜宁战役详细版

admin 阅读:111 2025-09-24 19:44:24 评论:2

阜宁战役

阜宁战役发生于抗日战争时期,是新四军第3师与苏北军区部队联合发动的一次重要攻城战役,地点位于江苏省北部的阜宁县城。这场战役不仅是苏北战场上的首次攻城大捷,也是新四军在苏北敌后战场从日伪军手中解放的首个城市。

抗战经典战役之阜宁战役详细版

阜宁县位于苏北平原,地理位置极为重要,位于射阳河与串场河交汇处,是南通赣愉公路的交点,紧邻盐城,西接两淮(淮安、淮阴),北边与连云港接壤。作为盐阜地区的交通与经济枢纽,阜宁自抗日战争爆发以来,一直被日军牢牢控制。阜宁成为日伪军加强南京外围防卫的重要据点,阻碍了我抗日根据地的扩展,是一个极具战略价值的区域。

阜宁城呈东西长约三华里、南北宽约一华里半的格局。城市的东面较宽,西面较窄,北为老城,南为新城。阜宁城靠近射阳河,三面被深约三至四米的护城河环绕。城墙高度约九米,虽然因战火而损坏严重,但东门和北门的城墙仍相对完整。阜宁城内建筑多为砖木结构,拥有三到四幢三层楼房,并且还有钟楼、城楼、庙宇和祠堂等建筑20余处,战前居民约七万人,但随着战事的发展,人口下降至两万余人。城外地势平坦,河流纵横,交通便利。战前,5000吨级的货轮甚至能直达上海,形成了商业通道。然而,在长期的日伪占领下,阜宁城的防御工事已经相当坚固,敌军的兵力分布密集,使得城池难以攻破。

1. 阜宁守军

抗战经典战役之阜宁战役详细版

展开全文

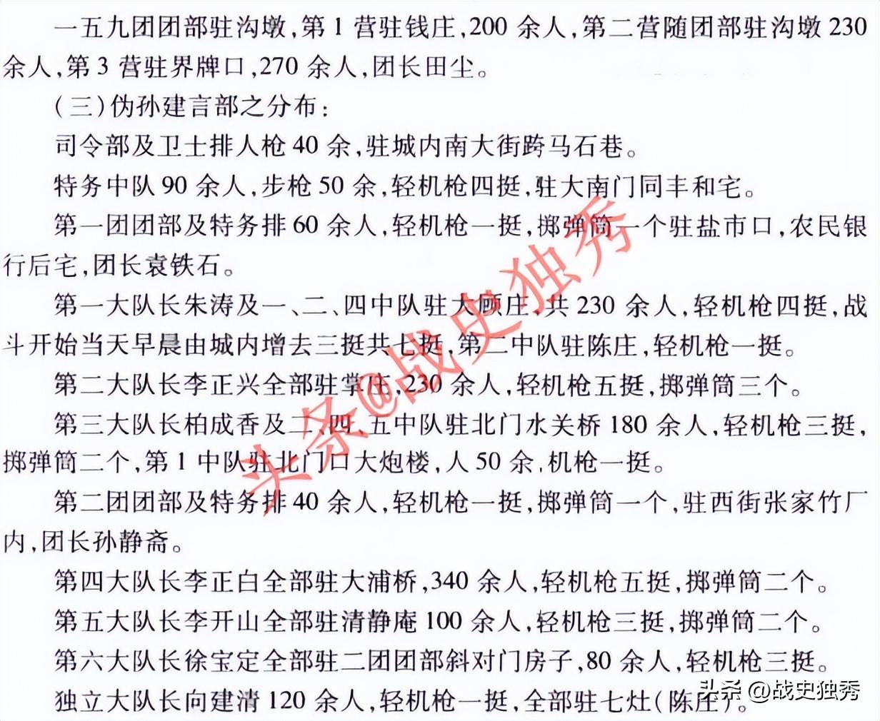
驻守阜宁及周围据点的,是汪伪政权的第2方面军孙良诚部,指挥官为王清翰,所辖包括伪第5军、第42师、第43师以及军部特务团,兵力总计约5100人。伪军在阜宁城内外设立了21个防御据点,城墙上设有铁丝网、壕沟和巷战掩体,城内外各据点相互支援,形成了坚固的防御网。伪第5军军长王清翰吹嘘这种分散而密集的防守是“固若金汤”。

其中,伪第5军的军部约370人,驻扎在耶稣堂及其附近;特务团750余人驻守三官殿桥一带;第33师的1、2团及直属独立大队共1600余人,防守城北的窑桥、七灶、掌庄等地;伪41师第158团约720人驻守城内的天主堂、后园等重要据点;而第157、159团总兵力约1200余人,驻守城东和城南等多个据点。

2. 攻城部署

抗战经典战役之阜宁战役详细版

尽管阜宁城的防御工事坚固,但由于伪军的兵力分散,且缺乏日军支援,再加上内部矛盾重重,粮草匮乏,士气低落,守城能力大打折扣。因此,新四军决定采取“分割包围,各个击破”的战术。根据这一战略,指挥官黄克诚和参谋长洪学智带领3师调集精兵强将,全力进攻阜宁城,意在扩大解放区,解救阜宁人民脱离水深火热的困境。

战役的具体部署分为两个阶段:首先是围攻城北的各个敌人据点,然后集结兵力攻城。新四军通过8旅24团和盐阜区独立团攻占了城北的窑桥、七灶等地,为攻城打下基础。22团则集中在邵庄、邱舍一线,准备阻击阜宁城外援军,同时参与攻城作战;另外,10旅、8旅、阜东县独立团则负责进攻城东和城南的各个据点。

抗战经典战役之阜宁战役详细版

同时,淮安和涟水的独立团也担任了两淮方向的钳制任务,防止敌人增援阜宁。

3. 战役战果

阜宁战役从4月24日晚10时开始,经过36小时激烈战斗,最终成功解放了阜宁城。战斗中,阜宁城内外的伪军被完全歼灭,伪第5军军部、两个师和七个整团的兵力几乎全军覆没。除了伪军高层少数逃脱外,战果丰硕:俘获伪军官兵4000余人,缴获重型武器、弹药、战马等大量军需物资。

阜宁城及周边的22个敌军据点被攻占,143个碉堡被摧毁,解放了七万余名被压迫的人民,恢复了近1000平方华里的失土。战役还成功掌控了通榆公路中段和串场河北端,进一步扩大了抗日解放区的范围,对日伪军造成了沉重打击,极大鼓舞了苏北和华中地区抗日军民的斗志。

4. 战役地图

阜宁战役的胜利给盐阜地区的抗日军民带来了巨大的喜悦。在这场战斗的胜利时刻,正值苏联红军攻克柏林的消息传来。对于苏北的抗日军民而言,苏联的胜利与新四军的胜利犹如“双喜临门”,大家纷纷庆祝,极大提振了士气。

抗战经典战役之阜宁战役详细版

5月11日,盐阜区的抗日军民在东沟镇召开了盛大的“苏联红军解放柏林、我军光复阜宁祝捷大会”,五万民众参与其中,大家载歌载舞,欢庆胜利。黄克诚在会上发表讲话,并宣读了新四军军部发来的贺电。人们欢呼着、跳跃着,欢庆这场胜利和抗战的前景,阜宁战役中缴获的大批战利品更是吸引了成千上万的群众参观,大家热烈鼓掌,气氛空前热烈。

这次阜宁战役不仅是对日伪占领的有力反击,更是苏北抗日斗争中的一座里程碑,象征着中国人民在抗日战争中的决心与力量。

抗战经典战役之阜宁战役详细版

发表评论
头像
  • 1.5trx能量租赁演示 发表于 1个月前 回复

    娉㈠満鑳介噺绉熻祦 - 1.5 TRX=1娆¤浆璐︽鏁?鐩存帴鑺傜渷80%!鏃犺瀵规柟鏈夋病鏈塙鎴栬€呮槸鍚︿氦鏄撴墍- 澶嶅埗鍦板潃銆怲AZdAh5LU55aUPPZkgF4rupQwg6inQ5J5X銆戣浆 1.5 TRX鍗冲彲0鎵嬬画璐硅浆璐?TG鏈哄櫒浜?@trxokokbothttps://t.me/xingtatrx

  • WPS官网 发表于 1个月前 回复

    楼主的帖子实在是写得太好了。文笔流畅,修辞得体!https://wps-web.it.com

搜索
排行榜
关注我们

LPL电竞

关注我们